[(주)북스 | 이노소프트]/포트폴리오
유니티 기반 3D Rail Map Editor / Simulator
BOOX
2022. 6. 18. 23:49

H사 설비 개발 납품한 Unity3D 3D Rail Map Editor / Simulator 소프트웨어입니다.
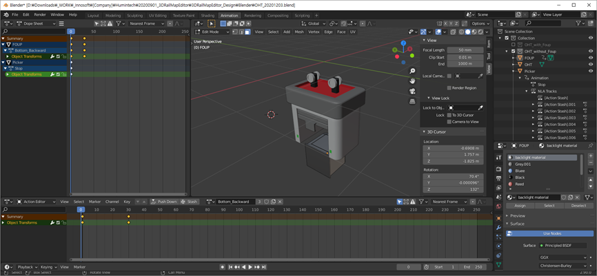
자체 실행 기반 3D 에디터로 레일, 바닥, 벽, 오브젝트 등을 배치할 수 있도록 구성하였고, JSON 기반 데이터 불러오기, 저장하기가 가능합니다.
OHT Vehicle의 배치, 이동, 특정 방향 한정 등이 가능하며, FOUP을 배치하고 OHT가 동적으로 적재/배출하는 장면이 가능합니다.
3D Viewer를 내장하여 C#, WPF 등 윈도우 기반 프로그램내 포함하여 보여집니다.
3D Simulator에서는 시퀀스를 작성하여 시뮬레이션 테스트 진행이 가능하며, 저장된 실시간 데이터를 불러와서 구동하는 경우 Playback 기능으로 동작하여 어느 시점에서 문제가 발생하였는지 등의 파악이 가능합니다.
* 개발언어: Unity, Visual Studio C#
* 디바이스: OHT
* 특징:
1) 실시간 Vehicle 이동 표시
2) 실시간 Foup 연동
3) OHT Main 프로그램과 연계하여 연동 구동.
4) Editor / Viewer / Simulator
[Editor]


[Viewer]


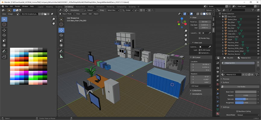
[3D Modeling]




[Simulator] - Editor내 내장



Camera View


Back View

Confliction

CSV 기반 시뮬레이션 시퀀스 또는 Playback

[문서화]
기획설계

통합계획

업무보고
